
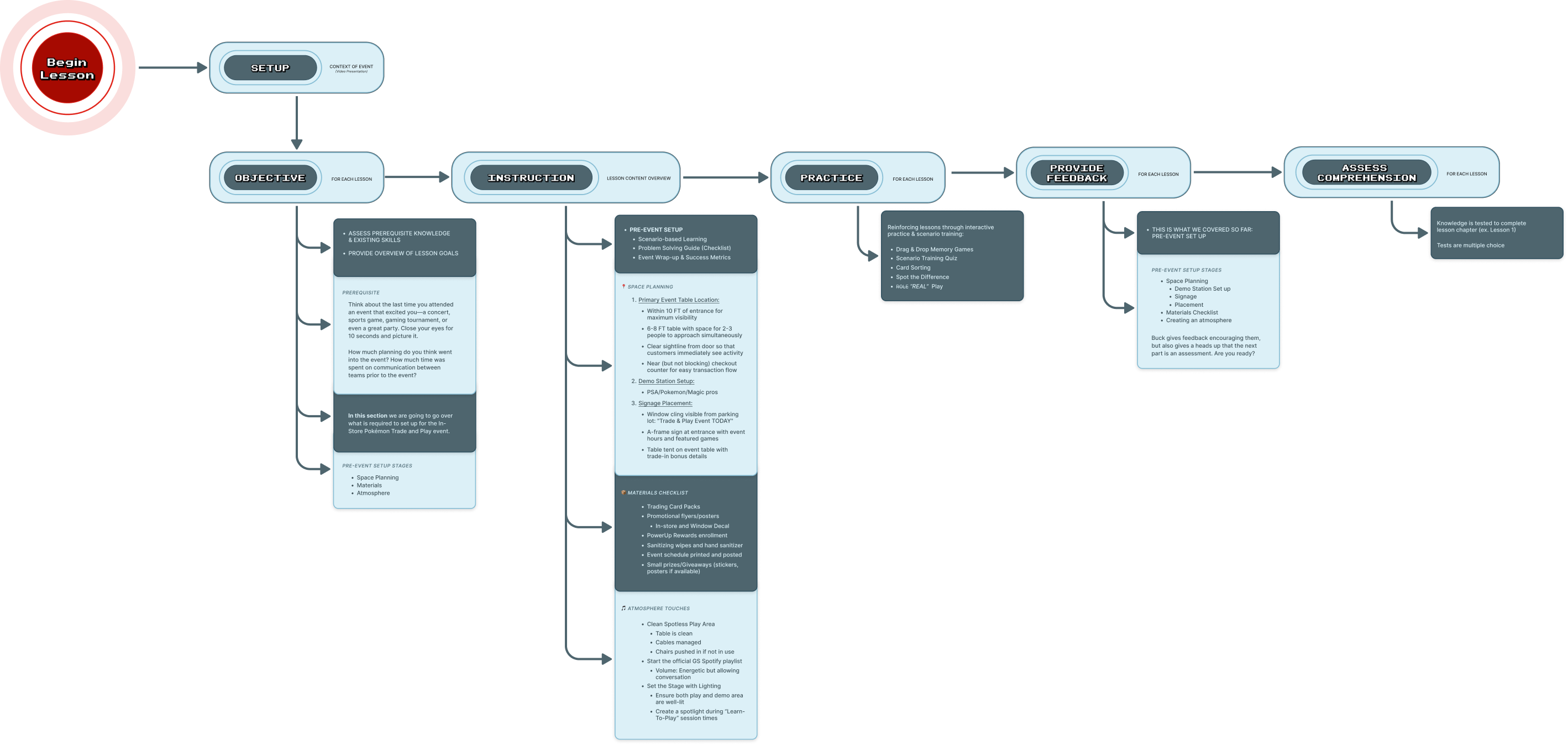
The Employee Playbook is a step-by-step training module that turns in-store event preparation into a guided experience, helping GameStop associates feel confident hosting an in-store Trading Card Game (TCG) event with interactive prompts, structured procedures, and practice activities.

Product Designer: Responsible for conducting research and insights, interviewing, prototyping, and pitch presenting.
Stack: Google Suite | Slack | Figma | Articulate 360 | Zoom
Team: Marcus Thomas & Theresa Wong
Project Type: Academic Partnership | Fall 2025 | 16 weeks
View Prototype: Employee Playbook: Articulate 360

Project Brief: GameStop is expanding into the TCG and collectibles market with a goal to become an industry leader. The company seeks to leverage its physical retail presence and digital platforms to create community driven experiences that would attract new customers and deepen engagement with existing collectors. Our challenge was to explore how in-store events could integrate with digital touchpoints while proving market viability and outlining growth potential.

As Creative Director, Devin was the main point of contact throughout this project for our team. He provided strategic guidance, ensuring the training module aligned with the company's customer experience standards and brand identity.
Nick advised us on integrating the training module with the company's existing digital ecosystem and associate workflows. His insights ensured the playbook could function within current systems rather than creating friction with tools employees already used daily.

Without a shared playbook, GameStop associates end up improvising; training doesn’t stick, layouts feel off, and the brand shows up differently in every store.
The biggest barrier isn’t willingness to run an event. It’s the friction between needing guidance and actually retrieving it fast enough to act.
A learning module and event that helps associates prepare, host, and close out events with clear steps, and consistent standards.

This project is grounded in a combination of desktop research, field observations, and competitive analysis, across retail experience design, TCG culture, and event-based community building.
Stakeholders found a through line from each of our individual desktop research pitch. We decided to partner and move forward with the project keeping the employee perspective in mind.

Field Observations: The quote above comes from Sean, a GameStop employee. Events depended on employee initiative rather than a consistent system. Store space was often improvised, with single tables tucked into corners, shifting layouts, and unclear spectator flow. Atmosphere varied widely: from lively to nearly invisible. While customers showed strong affinity for staff, they expressed limited attachment to the GameStop brand itself.

Our competitive analysis scope:
Global Perspective
International retail models, with a focus on Japanese hobby shops, and pop-up culture.
Community Stories
Player and employee experiences, expectations, and emotional engagement
Store Capabilities & Opportunities
Real-world limitations and operational opportunities inside GameStop
Event Norms & Procedures
How events are currently structured, staffed, and run
Through our research we discovered a cascading effect that ultimately taints GameStop’s brand identity. To prevent this, we will focus on the needs of the employee to provide a systematic approach to upskilling.

Hypothesis: Through systematic application of instructional design models, GameStop retail employees will develop measurable competencies in hosting in-store events, resulting in increased confidence, product knowledge, and consistent customer experiences
Matthew was formally introduced to us later in our project; however, his name was reoccurring in our research. He led Game Stop in their award-winning employee dashboard “Main Menu” which is powered by Yoobic. During our subject matter expert (SME) interview we shared the same sentiment of upskilling employees and providing well researched learning modules.


Instructional design is a variety of learning models to guide the development of learning experiences. While each model has a unique approach, they all help ensure that instruction is intentional, goal-oriented and measurable.
After identifying pain points, we designed an instructional module using a mixture of learning models to ensure product knowledge is more easily absorbed, employee confidence is strengthened, and in-store customer experiences are standardized across all locations.

We synthesized research findings, employee insights, and SME interviews to inform our content strategy. We then applied instructional design models with AI assistance to develop learning materials tailored to GameStop's operational needs.
This news was delivered right before our testing phase. We learned that GameStop's Main Menu training platform uses Articulate 360, which meant rebuilding our content in a new platform. Despite the timing challenges, we quickly adapted using a trial account, creating reusable components in Rise 360 for our design system and using Storyline to develop the drag-and-drop interactive simulation.



The Employee Playbook begins with setting the expectations and an overview of responsibilities. The Key Concept box activates existing knowledge about community events, creating mental hooks for new information.

In this section of the module, the learning is intuitive and engaging. We use imagery to grab their attention and visual cues to present the information clearly, and let the employees control the pace with click-to-reveal content.
.gif)
This drag-and-drop activity uses gaming to practice spatial planning. A fun way to measure whether learners can transfer knowledge into practical action.

Over three days, 47 associates across three regions completed testing at a 40% completion rate, near GameStop's typical 45% in two weeks.
User testing flow: Sentiment Analysis > Prototype Testing > Post-test Survey
Results showed clear confidence growth and more positive sentiment after associates explored the Employee Playbook, though 45% remained neutral, signaling the need for more personalized, hands-on support in future iterations.

In our exit interview, Matt Goodfriend tied the work to leadership priorities like consistency, faster proficiency, and protecting vendor relationships.
He also said, “We’re rebranding our learning courses... we’re taking things from this project.”
Thank you for allowing us to contribute to the foundation and the future possibilities of empowering employees to grow at GameStop.
Overall, this project was demanding yet fulfilling. When tasked with improving GameStop's in-store TCG events, naturally most would solve for the customer experience. Instead, we took a different approach, we recognized that employee empowerment and identity are the values for growth. By prioritizing learning and development, we ensured that an informed staff culture would naturally elevate the customer experience
“The goal for anyone that they employee for their first job is too allow them to grow” - Matthew Goodfriend